CMEC
หน้าหลัก
เกี่ยวกับเรา
ประวัติความเป็นมา
ปรัชญา วิสัยทัศน์ พันธกิจ
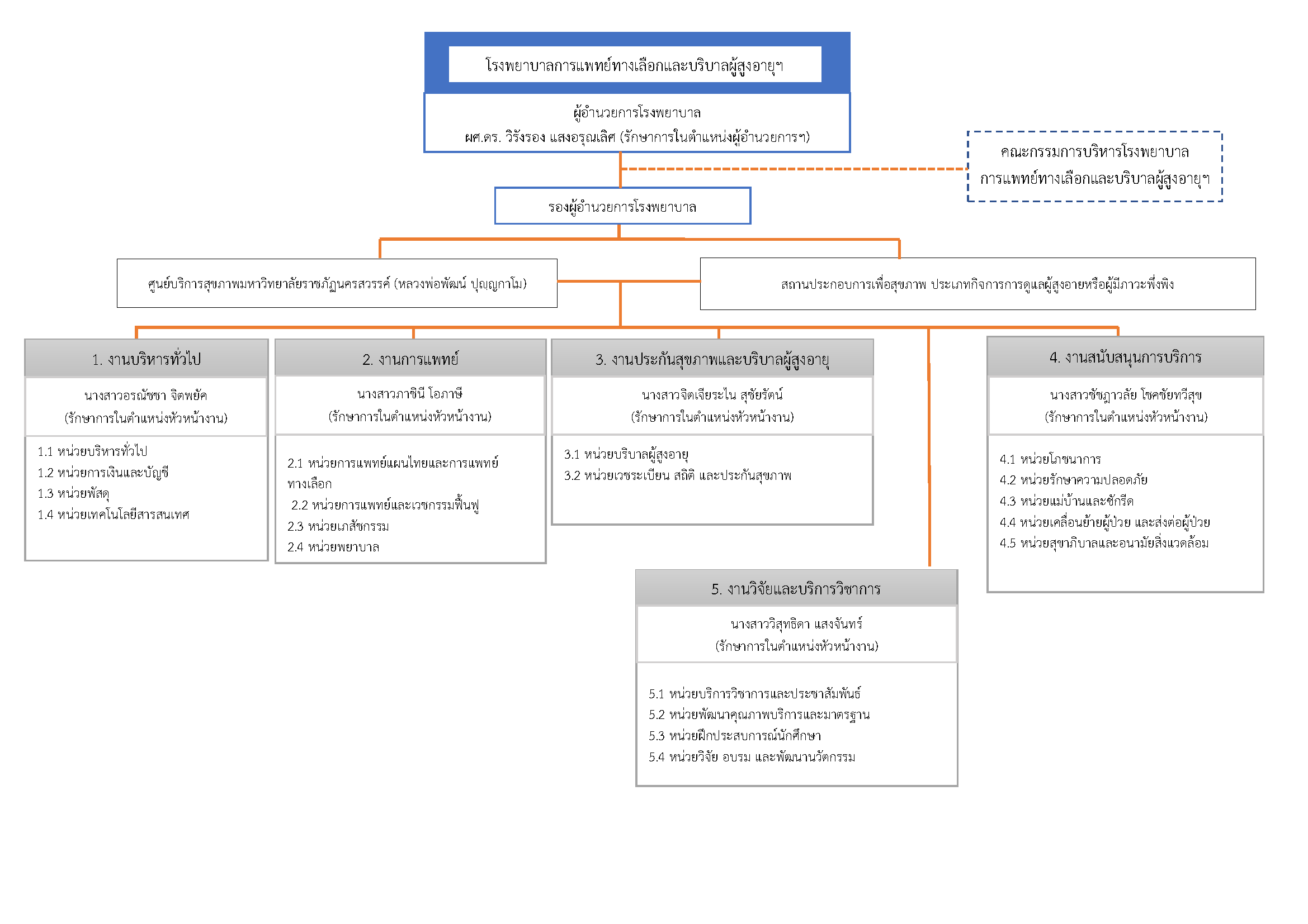
โครงสร้าง
บริการของเรา
แผนกต่างๆ
ทีมแพทย์
พื้นที่บริการ
สิ่งอำนวยความสะดวก
ตารางออกตรวจ
ข้อมูลสุขภาพ
บทความวิชาการ
ข้อมูลข่าวสารด้านสุขภาพ
ความรู้ด้านสุขภาพ
ข่าวสารและกิจกรรม
ติดต่อเรา
เกี่ยวกับเรา
หน้าหลัก
เกี่ยวกับเรา
โครงสร้าง